2025年10月16日,西南大学李翀教授、美国俄亥俄州立大学Robert J. Lee等合作者在期刊《Nature Communications》上发表题为"Virus-inspired lipopeptide-derived nucleic acid delivery to cartilage for osteoarthritis therapy"的研究论文。

文中使用苏州艾特森制药设备有限公司MPE-L2型微流控制备仪制备了一系列非致病性、受病毒启发的脂肽基纳米颗粒(Virus-inspired lipopeptide-based nanoparticles,VPN),向软骨递送核酸,用于骨关节炎治疗。

研究背景
软骨靶向基因治疗在骨关节炎(OA)治疗中具有良好前景,但其疗效严重依赖于递送载体的有效性,本文研究团队开发了一种非致病性、模块化设计的病毒启发脂肽基纳米颗粒(VPN),并结合ROS响应型凝胶系统(si-VPN@HA),以构建高效安全的软骨靶向核酸递送平台,突破现有OA基因治疗的递送瓶颈。
1.VPNs与si-VPNs的设计与构建
➤ VPNs的制备:脂肽自组装:
通过固相肽合成法制备含Col2靶向头部、可变精氨酸/组氨酸阳离子部分及C₂₂疏水部分的脂肽,将脂肽溶于DMSO后缓慢加入DEPC,搅拌10分钟,利用脂肽自组装形成纳米颗粒。
➤ si-VPNs的制备:siRNA负载:
采用艾特森微流控设备,将等体积预设N:P比的VPN溶液与siRNA溶液均匀混合,借助静电吸附作用使siRNA负载于VPN 形成复合物。

图例1:si-VPNs制备过程
2. VPNs与 si-VPNs的制备与表征
研究团队成功制备了在酸性环境下可调整尺寸和电荷、因而更易渗透软骨的VPN纳米颗粒。通过微流控制备方法,VPN可以高效包裹siRNA形成si-VPN,后者不易被酶降解。VPN是空心囊泡,包裹siRNA后变成实心小球。

图例2:VPNs与 si-VPNs的制备与表征
3. 体外转染与RNA干扰效能
研究团队发现,在软骨细胞中,si-VPN-2(–[(R)5-(H)4]2–)比传统载体(如MC3-LNP)摄取效率更高;在软骨小球模型中,si-VPN-2能穿透到小球中心,其他载体多停在表面; si-VPN-2 能高效沉默MMP-13,可发挥基因治疗作用。

图例3:体外转染与RNA干扰效能
4. MMP-13沉默影响体外基因表达谱
研究团队进一步验证了si-VPN-2临床应用前景,证实在患者原代软骨细胞中,si-VPN-2的细胞摄取效率高(较传统MC3-LNP高3倍多),无聚集,可高效实现溶酶体逃逸,使MMP-13 高效表达沉默;通过基因测序发现,si-VPN-2能调控OA相关基因,影响 OA关键通路。

图例4:MMP-13沉默影响体外基因表达谱
5.纳米-凝胶si-VPN@HA的构建、释放与关节滞留
基于上述研究成功,研究团队构建了一种ROS响应型 si-VPN@HA 纳米凝胶,该凝胶可根据环境ROS水平响应性释放释放 si-VPN-2;释放的si-VPN-2仍有高软骨穿透能力。si-VPN@HA可在关节内滞留超21天,调和了穿透和滞留的困境。

图例5:纳米-凝胶si-VPN@HA的构建、释放与关节滞留
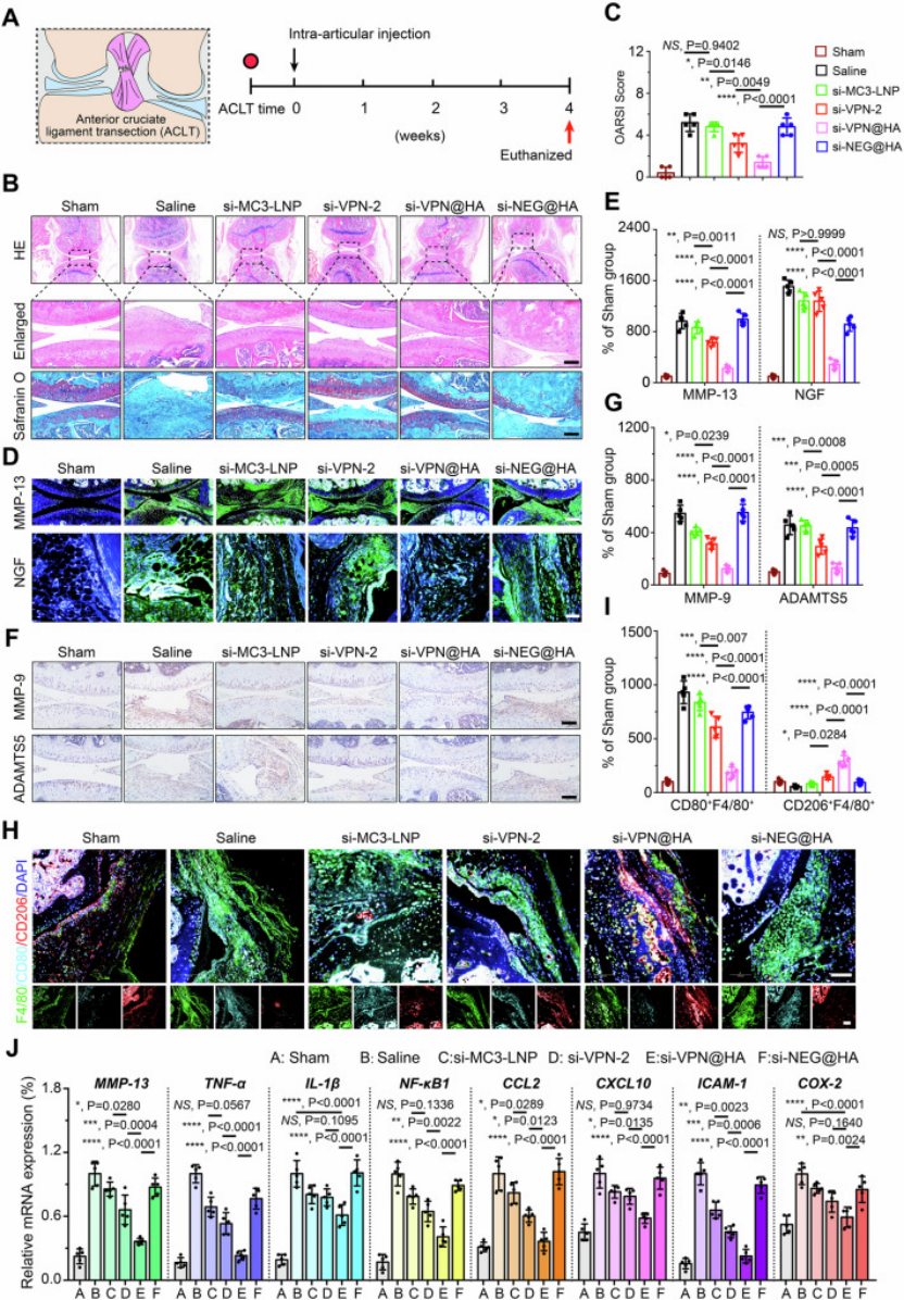
6. 在外科ACTL模型中通过si-VPN@HA治疗缓解软骨变性
研究团队在在ACLT OA小鼠模型中证实si-VPN@HA的作用效果:
►较 si-VPN-2、si-MC3-LNP 更能减轻软骨退变,OARSI 评分接近假手术组;
►可实现约75% MMP-13体内沉默,下调NGF、MMP-9等信号,缓解疼痛与软骨分解;
►调节巨噬细胞表型(减M1、增M2)并降低炎症基因,且安全性良好。

图例6:在外科ACTL模型中通过si-VPN@HA治疗缓解软骨变性
7. PTOA模型与类固醇协同治疗实现更优关节保护
证实在PTOA小鼠模型中: si-VPN@HA与内固醇合用更能保护关节功能,减轻软骨退变与骨赘形成。

图例7:PTOA模型与类固醇协同治疗实现更优关节保护
8. 关节内mRNA递送的功能验证
进一步地,研究团队使用微流控制备仪将VPN与mRNA混合,制备含mRNA的纳米颗粒即m-VPNs,证明m-VPN-2的体外转染效率、体内软mRNA递送效果均显著优于m-VPN-1及m-MC3-LNP。

图例8:关节内mRNA递送的功能验证
知识分享:研究亮点
1 本文创新设计出受病毒启发的模块化脂肽基纳米颗粒(VPN),以含可变精氨酸/组氨酸的阳离子部分为核心功能组件,优化后的VPN-2转染效率较传统脂质纳米颗粒提升约2.5倍,且具备pH敏感性与软骨靶向性,可高效递送核酸至软骨细胞并实现溶酶体逃逸。
2 为解决关节内递送的 “穿透-滞留” 矛盾,构建ROS响应型si-VPN@HA凝胶内纳米系统,该系统在OA高ROS环境下可释放si-VPN-2,在ACLT小鼠中减轻软骨退变,与甲泼尼龙联用还能在PTOA小鼠中实现更优关节保护。
3 研究同时验证VPN-2可作为mRNA递送载体,在体外细胞与ACLT小鼠体内均展现出优异的mRNA转染效果,证实其作为软骨靶向核酸递送平台的通用性,为骨关节炎创新治疗提供新策略。
参考文献:
Nature Communications (IF 15.7) Pub Date:2025-10-16, DOI:10.1038/s41467-025-64212-5