2024年8月10日 上海交通大学章雪晴团队与新泽西理工学院许晓阳团队在期刊《Nature Communications》上发表题为" Optimized inhaled LNP formulation for enhanced treatment of idiopathic pulmonary fibrosis via mRNA-mediated antibody therapy "的研究论文。

研究团队初步设计了7种不同脂质摩尔比的LNP制剂,经艾特森MPE-L2型微流控制备仪制备样品后,为后续制剂筛选与理化性质评估提供了试验基础。

研究背景
特发性肺纤维化(IPF)是高死亡率的间质性肺病,现有药物仅能延缓病程,无法逆转瘢痕;基于 mRNA 的蛋白替代疗法虽具潜力,但mRNA稳定性差、转染效率低,需依赖有效递送系统。
脂质纳米颗粒(LNPs)在相关药物和疫苗中展现价值,却存在肺部靶向性不足的问题,而吸入给药虽为呼吸系统疾病的理想途径,却面临雾化剪切力损伤等多重挑战,目前尚无吸入性LNP-mRNA候选药物完成临床试验,因此亟需开发具备转化潜力的吸入性LNP递送系统及便捷筛选方法,因此,研究团队开发了新的LOOP平台递送mRNA。
1. 制备过程

图例1:LNP制备过程
2. 筛选过程

图例2:LNP筛选过程
3. scFv@iLNP-HP08LOOP治疗IPF的吸入递送机制
研究团队初步明确了”scFv@iLNP-HP08LOOP”的核心作用路径,该递送系统经吸入后可抵抗雾化剪切力,进入肺间质并被多种细胞内化,随后通过溶酶体逃逸释放IL-11 scFv mRNA,在核糖体的作用下翻译为IL-11 scFv,最终通过自分泌或旁分泌方式结合IL-11,阻断下游纤维化信号通路。

图例3:scFv@iLNP-HP08LOOP治疗IPF的吸入递送机制图
4. 雾化mRNA递送用iLNP的“LOOP”筛选流程与结果
研究团队初步设计的7种不同脂质摩尔比的LNP制剂,经过艾特森MPE-L2微流控制备仪制备样品后,通过评估雾化前后的包封效率、粒径及PDI的变化,筛选出LNP-3作为候选制剂;随后探究不同透析缓冲液的影响,发现pH 6.0的HEPEs可使LNP雾化后理化性质变化最小,确定为较好透析条件。这一筛选流程明确了iLNP 优化的核心指标与关键缓冲液参数,为后续引入辅料改善雾化稳定性提供了基础。

图例4:雾化mRNA递送用iLNP的“LOOP”筛选流程与结果
5.辅料对雾化iLNP性能的改善作用
进一步地,研究团队在雾化缓冲液中引入乙醇、丙二醇、泊洛沙姆188三种辅料,发现其可通过降低表面张力、增加溶液粘度提升LNP雾化稳定性,且辅料浓度与肺部荧光素酶表达呈正相关;随后对比安全性与表达效率,确定8mg/mL泊洛沙姆188为最终雾化缓冲液,该缓冲液还可增强市售ALC0315 LNPs的稳定性。

图例5:辅料对雾化iLNP性能的改善作用
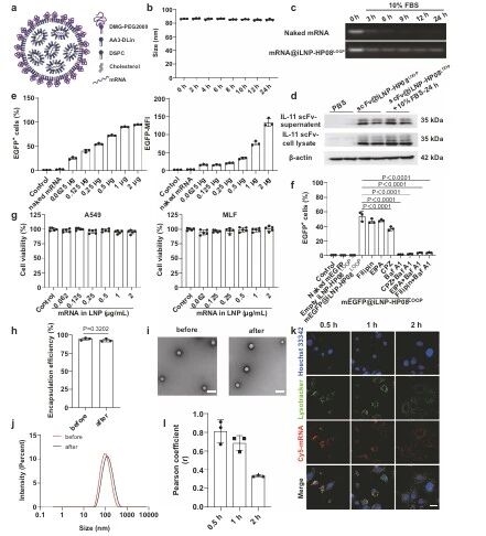
6. iLNP-HP08LOOP的理化性质与生物特性表征
研究团队为明确脂质组成与活性的关系,通过制备mEGFP@iLNP-HP08 LOOP,经检测发现其在生理条件下稳定性良好,能有效保护mRNA不被降解,且转染效率呈剂量依赖性;随后通过抑制实验证实其主要经网格蛋白介导的内吞作用进入细胞,同时具备快速溶酶体逃逸能力,且无明显细胞毒性,雾化前后结构与包封效率保持稳定。这些表征结果验证了 iLNP-HP08LOOP 平台具有优秀的递送潜力。

图例6:iLNP-HP08LOOP的理化性质与生物特性表征
7. scFv@iLNP-HP08LOOP对MLFs分化、迁移及侵袭的抑制作用
接着,研究团队将编码IL-11 scFv 片段的mRNA封装于iLNP中,发现其转染MLFs后,IL-11 scFv呈剂量依赖性持续表达并有效结合IL-11;随后通过免疫荧光与Transwell实验证实,该制剂能显著抑制TGF-β1/IL-11诱导的成纤维细胞活化、ECM沉积及迁移侵袭能力,且可下调下游p-ERK 信号通路。

图例7:ASFV-ΔE120R体内安全性及无病毒残留验证
8. scFv@iLNP-HP08LOOP抑制小鼠博来霉素诱导的肺纤维化
通过建立小鼠肺纤维化模型,设置多种给药对照组,经形态观察、器官系数计算、免疫荧光染色等检测结果,研究团队发现,吸入scFv@iLNP-HP08LOOP能显著减轻肺组织损伤与僵硬程度,降低羟脯氨酸含量及纤维化标志物表达;随后对比不同给药方式,证实其疗效优于静脉注射和直接吸入IL-11 scFv,且在支气管肺泡灌洗液中能维持更长时间的高表达。

图例8:scFv@iLNP-HP08LOOP抑制小鼠博来霉素诱导的肺纤维化
9. 肺组织组织学评估与IL-11下游信号通路分析
研究团队对小鼠肺组织进行多组学染色,发现scFv@iLNP-HP08LOOP可显著改善肺泡隔增厚,减少胶原纤维产生,对肺组织结构修复效果突出;随后通过Western blot检测证实,其抗纤维化作用主要通过抑制IL-11下游p-ERK信号通路实现,而STAT3通路不受影响。这一机制解析明确了制剂的作用靶点,为临床应用提供了理论支撑。

图例9:肺组织组织学评估与IL-11下游信号通路分析
10. scFv@iLNP-HP08LOOP 恢复纤维化小鼠的肺功能
研究团队采用强迫振荡技术检测肺功能参数,发现博来霉素诱导的纤维化小鼠呼吸阻力、弹性显著升高,吸气容量、肺活量等指标显著降低;随后证实吸入scFv@iLNP-HP08LOOP能有效逆转这些异常指标,使肺部内在弹性恢复接近健康水平。肺功能的显著改善凸显了该制剂的临床潜力。

图例10:吸入scFv@iLNP-HP08LOOP恢复纤维化小鼠的肺功能
知识分享:研究亮点
1 创新提出“LOOP”四步筛选平台,无需大量筛选即可获得抗剪切力强、表达效率高的吸入性脂质纳米颗粒(iLNP),还可增强市售ALC0315 LNPs的稳定性。
2 构建iLNP-HP08LOOP制剂,通过高辅助脂质比例、酸性透析缓冲液及含泊洛沙姆188的雾化缓冲液,实现mRNA的高效递送与稳定表达。
3 开发mRNA介导的IL-11 scFv吸入疗法,相较于传统抗体给药方式,更高效抑制肺纤维化,且显著改善模型小鼠肺功能,为呼吸系统疾病治疗提供新路径。
参考文献:
Nature Communications (IF 15.7) Pub Date: 2024-08-10 , DOI: 10.1038/s41467-024-51056-8.